
脚踝终结者的诞生 桑普森那记双变向到底意味着什么 当一个瞬间可以让全场沸腾 让解说失声 让社交媒体在数小时内被同一段视频刷屏 你就知道 这已经不只是一个普通的回合 在那次回合里 桑普森用一记教科

斯潘塞半场高效爆发背后的球队化学反应 在一场看似普通的常规赛中,斯潘塞只打了半场、出战时间不过十五分钟,却交出了一份颇为耐人寻味的数据单 7投4中拿到9分4个篮板4次助攻外加1次抢断 这样的表现

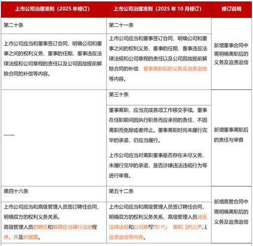
新华解码 上市公司治理制度再升级的深层动因 在新一轮资本市场改革中 “瞄准关键少数 健全激励约束” 正在成为上市公司治理制度的核心方向之一 从监管层密集出台制度到上市公司主动修订公司章程和议事规

杰弗森硬刚KD拯救库里论的真正焦点 在社交媒体节奏越来越快的今天,一句“KD拯救库里”的争议足以在球迷圈层掀起数日风浪 而当前球评人杰弗森公开硬刚这一说法时 争论的指向其实早已不仅仅是凯文 杜兰

九部门合力为个转企撑伞简化程序与降低成本的双重利好 面对经济转型升级与营商环境优化的双重要求 如何让数量庞大的个体工商户顺利迈向现代企业制度 已成为各地改革实践中的关键一环 九部门联合出台帮扶措

邱彪与张庆鹏的“双向奔赴”年轻教练如何在碰撞中成长 在中国篮球不断向职业化、精细化迈进的当下,一批“从球员席走向教练席”的新面孔,正在悄然改变联盟的气质。其中,邱彪谈张庆鹏“我们都属于年轻教练